GEO vs SEO: Complete Comparison Guide (2026)
Everything you need to know about Generative Engine Optimization (GEO) and SEO—the differences, similarities, when to use each, and how to combine both for maximum visibility in AI-powered search.
Quick Answer
SEO (Search Engine Optimization) focuses on ranking your website in traditional search engine results pages to drive traffic. GEO (Generative Engine Optimization) focuses on getting your content cited in AI-generated answers from platforms like ChatGPT, Perplexity, and Google AI Overviews.
The key difference: SEO gets you discovered through website links, while GEO gets you included directly in the answer. You need both strategies to maximize visibility in 2026, as 60% of searches now end without a click, with users getting answers directly from AI summaries.
The digital marketing landscape has fundamentally changed. For over two decades, SEO was the undisputed king of online visibility.
Then came ChatGPT, Perplexity, and Google AI Overviews. Suddenly, millions of searches were being answered without anyone clicking through to a website.
This shift created a new challenge: how do you get visibility when the answer appears before the search results? That's where Generative Engine Optimization (GEO) comes in.
The GEO vs SEO debate isn't about choosing one over the other. It's about understanding how they work together to capture attention across traditional search engines and AI-powered platforms. Businesses that master both will dominate their markets. Those that ignore GEO will watch their traffic decline, even with strong SEO rankings.
This comprehensive guide breaks down everything you need to know about GEO and SEO—what they are, how they differ, when to use each, and most importantly, how to combine them into a unified strategy that maximizes your visibility in 2026 and beyond.
Table of Contents
- What is SEO?
- What is GEO?
- GEO vs SEO: Side-by-Side Comparison
- The Similarities Between GEO and SEO
- The Key Differences
- When to Use SEO vs GEO
- Industry-Specific Strategies
- Budget & Resource Comparison
- Tools & Technology
- How to Implement Both Together
- Measuring Success
- Common Mistakes to Avoid
- Future of GEO and SEO
- Frequently Asked Questions
What is SEO (Search Engine Optimization)?
Search Engine Optimization (SEO) is the practice of improving your website to increase its visibility in search engine results pages (SERPs). When someone searches for a term related to your business on Google, Bing, or other search engines, SEO helps your website appear higher in the list of results.
The goal of SEO is simple: rank as high as possible for relevant search queries to drive organic (non-paid) traffic to your website.
How SEO Works
Search engines use complex algorithms to crawl, index, and rank billions of web pages. SEO optimizes your site to align with these algorithms by focusing on three core areas:
On-Page SEO involves optimizing individual pages with target keywords, meta tags, headers, internal links, and high-quality content that matches user intent.
Off-Page SEO focuses on building authority through backlinks from other reputable websites, brand mentions, and social signals that demonstrate your site's credibility.
Technical SEO ensures your website is fast, mobile-friendly, secure (HTTPS), and easy for search engine crawlers to navigate and index.
Key Components of SEO
Keyword Research: Identifying the search terms your target audience uses and optimizing content around those terms.
Content Quality: Creating comprehensive, original content that thoroughly answers user questions and provides genuine value.
Backlink Profile: Earning links from authoritative websites in your industry, which signals trust and expertise to search engines.
User Experience: Ensuring fast load times, mobile responsiveness, intuitive navigation, and engaging design that keeps visitors on your site.
E-E-A-T Signals: Demonstrating Experience, Expertise, Authoritativeness, and Trustworthiness through author credentials, citations, and transparent business information.
What is GEO (Generative Engine Optimization)?
Generative Engine Optimization (GEO) is the practice of optimizing your content so it gets cited, referenced, or included in AI-generated answers from platforms like ChatGPT, Perplexity, Google AI Overviews, Microsoft Copilot, and other large language models (LLMs).
Unlike SEO, which aims to rank your website in a list of links, GEO focuses on making your content the source that AI engines pull from when generating conversational responses.
How GEO Works
AI-powered search platforms work differently than traditional search engines. Instead of crawling and ranking pages, they use large language models trained on vast amounts of text data to generate human-like responses to queries.
When someone asks ChatGPT or Perplexity a question, these systems synthesize information from their training data and real-time web searches to create a direct answer. GEO optimizes your content to be the source these systems cite.
Key Components of GEO
Structured Content: Organizing information with clear headings, definitions, and question-answer formats that AI can easily parse and extract.
Entity Recognition: Using proper nouns, specific terms, and semantic markup that helps AI systems understand the relationships between concepts in your content.
Authoritative Sourcing: Providing clear citations, data sources, and expert credentials that AI platforms recognize as trustworthy.
Conversational Language: Writing in natural, question-based formats that mirror how people actually ask AI assistants for information.
Schema Markup: Implementing structured data (JSON-LD) that explicitly tells AI systems what your content is about and how different pieces of information relate.
Multi-Platform Presence: Distributing your expertise across forums, social media, and community platforms that AI systems draw from for answers.

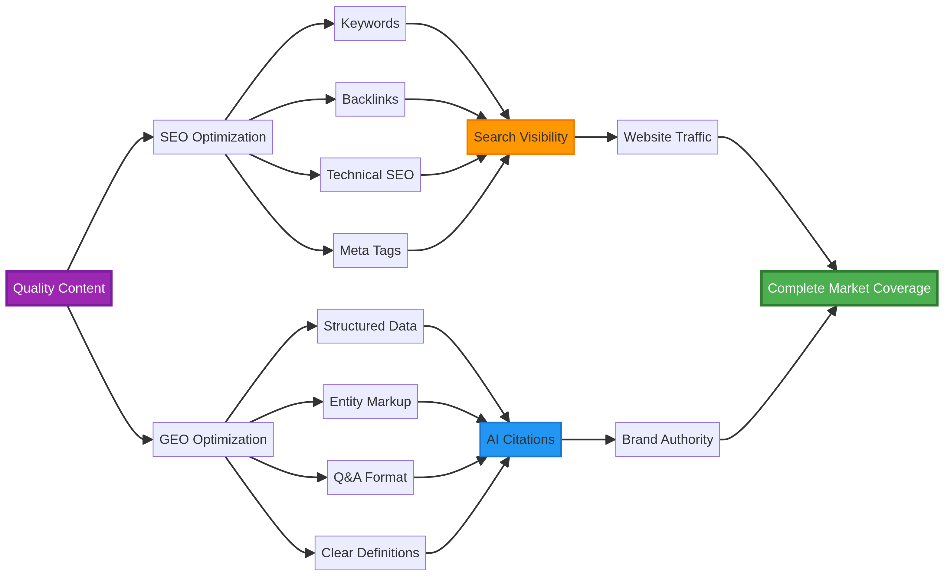
Visual comparison of SEO, GEO, and combined strategy approaches
GEO vs SEO: Side-by-Side Comparison
To understand the practical differences between GEO and SEO, let's compare them across the most important dimensions:
| Dimension | SEO | GEO |
|---|---|---|
| Primary Goal | Rank high in search results | Get cited in AI-generated answers |
| Output Format | List of website links | Conversational answer with citations |
| User Behavior | Click through to website | Get answer without clicking |
| Key Ranking Factor | Backlinks & domain authority | Content clarity & structure |
| Success Metric | Keyword rankings & traffic | AI citations & brand mentions |
| Content Style | Keyword-optimized pages | Question-answer format |
| Platforms | Google, Bing, Yahoo | ChatGPT, Perplexity, AI Overviews |
| Timeline to Results | 3-6 months | 1-3 months |
| Traffic Type | Direct website visits | Brand awareness & authority |
| Measurement Tools | Google Analytics, Search Console | AI visibility trackers (Profound, etc.) |
| Content Format | Blog posts, landing pages | Structured FAQs, definitions, guides |
| Long-term Value | Sustainable traffic source | Brand authority & thought leadership |
The Similarities Between GEO and SEO
While GEO and SEO serve different platforms, they share fundamental principles that make them complementary rather than competing strategies.
Both Prioritize User Intent
Success in both SEO and GEO starts with understanding what users actually want. Whether someone types a query into Google or asks ChatGPT a question, they're looking for a specific answer or solution.
Content that directly addresses the question behind the query performs well in both traditional search results and AI-generated responses. Generic, keyword-stuffed content fails in both.
Content Quality is Non-Negotiable
Both approaches reward original, comprehensive, well-researched content. Thin, duplicate, or low-value content gets ignored by search algorithms and AI models alike.
The best content includes current statistics, step-by-step guidance, real examples, and actionable insights. Whether you're optimizing for Google or ChatGPT, quality always wins.
Structure Increases Visibility
Clear headings, short paragraphs, bullet points, and tables make content easier to understand for both humans and machines. Search engine crawlers and AI models both parse structured content more effectively.
Well-organized content with descriptive H2 and H3 headings helps search engines understand topic hierarchy and helps AI systems extract specific information accurately.
E-E-A-T Signals Matter for Both
Google's E-E-A-T framework (Experience, Expertise, Authoritativeness, Trustworthiness) applies equally to GEO. AI platforms prioritize content from recognized experts and authoritative sources.
Named authors with credentials, transparent sourcing, clear About pages, and industry recognition build trust with both search evaluators and AI systems.
Keywords Still Count
While GEO focuses less on exact-match keywords than SEO, you still need to use the terminology your audience actually searches for. Natural language variations, long-tail questions, and entity terms help both strategies.
The key is using keywords naturally within high-quality content, not forcing them in unnaturally.
Technical Foundations Help Both
Fast load times, mobile responsiveness, clean URLs, and logical site architecture benefit both SEO and GEO. These technical elements make content easier to discover, crawl, and parse.
Fixing technical issues like broken links, slow pages, and crawl errors improves performance across all platforms.
Schema Markup Supports Both
Structured data (schema markup) explicitly tells both search engines and AI systems what your content means. FAQ schema, HowTo schema, Article schema, and other types improve interpretation and extraction.
Clear meta titles and descriptions also help both platforms understand and surface your content appropriately.
Multimedia Enhances Understanding
Images, diagrams, videos, and infographics clarify complex concepts for human readers. When properly labeled with alt text and transcripts, they also help AI systems understand your content more completely.
Visual content increases engagement in search results and provides additional context for AI-generated summaries.
Neither is Set-and-Forget
Both SEO and GEO require ongoing maintenance. Search algorithms evolve, AI models get updated, and user behavior changes. Content that performs well today may need refreshing in six months.
Regular updates to statistics, expanded coverage of new developments, and retirement of outdated content keep both strategies effective.
Measurement Principles Overlap
Both strategies measure success through visibility, engagement, and business outcomes. Whether you're tracking keyword rankings or AI citations, the fundamental question is the same: are you reaching your target audience?
Content that genuinely helps users performs well in both SEO and GEO metrics.
The Key Differences Between GEO and SEO
While the similarities create a strong foundation, understanding the differences is crucial for allocating resources and setting expectations.
Focus of Optimization
SEO optimizes for ranking position in search engine results pages. The goal is to appear in the top 3-5 results for target keywords, as these positions capture the majority of clicks.
GEO optimizes for inclusion in AI-generated answers. The goal is to be cited as a source when AI platforms synthesize responses, regardless of traditional ranking position.
Output Style and User Experience
SEO delivers a list of blue links. Users scan the results, click on promising options, and navigate to websites to find information.
GEO delivers direct answers. Users receive synthesized information immediately, often without needing to click through to any website. Citations may be included, but the answer itself is self-contained.
Primary Ranking Signals
SEO heavily weights backlinks as proof of authority. A site with 1,000 high-quality backlinks will typically outrank a site with 10 backlinks, all else being equal.
GEO shifts more weight to content clarity, structure, and semantic relevance. Clean HTML, schema markup, and well-labeled sections give AI systems clearer context for extraction and citation.
Success Measurement
SEO success is measured through keyword rankings, organic traffic volume, click-through rates, and conversion rates from search visitors.
GEO success is measured through brand visibility in AI outputs, citation frequency, mention volume across AI platforms, and sustained brand presence in conversational responses.
Content Format Preferences
SEO favors comprehensive long-form content (1,500-3,000+ words) that covers topics exhaustively and targets multiple related keywords on a single page.
GEO favors clearly structured content with explicit question-answer formats, concise definitions, and modular sections that AI can extract and recombine easily.
Timeline to Results
SEO typically requires 3-6 months to see significant ranking improvements for competitive keywords. Building domain authority through backlinks is a slow process.
GEO can show results in 1-3 months, as AI platforms don't rely as heavily on historical authority signals. Well-structured, authoritative content can be cited relatively quickly.
Traffic vs Authority
SEO directly drives website traffic. Higher rankings mean more clicks, more visitors, and more opportunities for conversion.
GEO builds brand authority and awareness. Being cited by ChatGPT or Perplexity establishes thought leadership, even if it doesn't immediately drive traffic to your site.
Best Practices Diverge
SEO best practices include long-term link building campaigns, technical site optimization, evergreen content creation, and keyword-focused page architecture.
GEO best practices add question-based keyword targeting, multimedia elements with transcripts, wider distribution across community platforms (Reddit, Quora, forums), and explicit entity markup.

How SEO and GEO work together to maximize visibility
When to Use SEO vs GEO
The question isn't whether to use SEO or GEO—it's understanding when to prioritize one over the other based on your specific goals and resources.
Prioritize SEO When:
You need direct website traffic. If your business model depends on visitors coming to your site (e-commerce, lead generation, ad revenue), SEO is essential.
You're targeting transactional keywords. Searches with buying intent ("buy running shoes," "best CRM software") still drive clicks to websites, as users want to see options and make purchases.
You have a new website. Building domain authority through SEO creates a foundation that benefits all future marketing efforts, including GEO.
You're in a local market. Local SEO with Google Business Profile optimization remains crucial for businesses serving specific geographic areas.
Prioritize GEO When:
You're building thought leadership. If your goal is establishing authority and expertise in your field, being cited by AI platforms carries significant weight.
You're targeting informational queries. Questions like "how does X work" or "what is Y" are increasingly answered directly by AI, making GEO optimization critical.
Your audience uses AI assistants. If your target demographic (especially younger, tech-savvy users) primarily searches through ChatGPT or Perplexity, GEO becomes essential.
You want faster results. GEO can show visibility improvements in 1-3 months, compared to 3-6 months for SEO, making it attractive for time-sensitive campaigns.
Use Both When:
You want maximum visibility. Combining SEO and GEO ensures you appear in traditional search results AND AI-generated answers, capturing the full spectrum of search behavior.
You're in a competitive market. If competitors are investing in both strategies, you can't afford to focus on just one without losing market share.
You have content resources. If you can produce high-quality content consistently, optimizing for both SEO and GEO maximizes the return on that investment.
Industry-Specific GEO and SEO Strategies
Different industries require different approaches to balancing SEO and GEO. Here's how to tailor your strategy based on your business type.
SaaS Companies
SEO Focus: Target bottom-of-funnel keywords like "[competitor] alternative" and "[software category] comparison." Create detailed feature pages and integration guides that rank for specific use cases.
GEO Focus: Publish comprehensive "how-to" guides and best practices that AI platforms cite when users ask implementation questions. Create structured FAQ content addressing common software selection criteria.
Combined Strategy: Use SEO to drive trial signups and GEO to establish thought leadership. When prospects research solutions, they'll find you in search results AND see you cited as an authority in AI answers.
E-commerce Businesses
SEO Focus: Optimize product pages for transactional keywords, build category pages that rank for broad product searches, and create buying guides that capture research-phase traffic.
GEO Focus: Create product comparison content and buying advice that AI platforms cite when users ask "what's the best [product type]." Include detailed product specifications in structured formats.
Combined Strategy: SEO drives direct product page traffic for purchases. GEO builds brand awareness so when AI recommends products, your brand is included in the conversation.
Local Service Businesses
SEO Focus: Dominate local search with Google Business Profile optimization, local citations, and location-specific landing pages. Target "[service] near me" and "[service] in [city]" keywords.
GEO Focus: Create service guides and FAQ content that AI platforms cite when users ask about local services. Include clear service area definitions and pricing transparency.
Combined Strategy: Local SEO drives immediate leads from Google Maps and local pack results. GEO establishes expertise so AI platforms recommend your business when users ask for local service advice.
B2B Professional Services
SEO Focus: Target industry-specific keywords and create thought leadership content that ranks for research queries. Build authority through comprehensive whitepapers and case studies.
GEO Focus: Publish methodology explanations, industry frameworks, and best practices that AI platforms cite as authoritative sources. Include clear author credentials and firm expertise signals.
Combined Strategy: SEO drives inbound leads from prospects researching solutions. GEO establishes your firm as the recognized expert, making prospects more likely to choose you when they're ready to buy.
Budget & Resource Comparison
Understanding the investment required for SEO vs GEO helps you allocate resources effectively.
SEO Investment Breakdown
Agency/Consultant Costs: $2,000-$10,000/month for professional SEO services, depending on competition and scope. Enterprise SEO can exceed $20,000/month.
Tools: $100-$500/month for essential tools (Ahrefs, SEMrush, Moz, Screaming Frog, etc.).
Content Creation: $500-$2,000 per high-quality blog post or page, depending on length and expertise required.
Link Building: $1,000-$5,000/month for ongoing outreach and relationship building.
Technical Development: $2,000-$10,000 for initial technical SEO improvements, then ongoing maintenance.
Total Monthly Investment: $3,000-$15,000+ for comprehensive SEO, or $500-$2,000 for basic DIY efforts.
GEO Investment Breakdown
Agency/Consultant Costs: $1,500-$5,000/month for specialized GEO services. This is a newer field with fewer established agencies, making pricing more variable.
Tools: $50-$200/month for AI visibility tracking tools (Profound, etc.). This category is still emerging.
Content Restructuring: $1,000-$3,000 for reformatting existing content for GEO optimization.
Schema Implementation: $500-$2,000 for structured data markup across your site.
Community Engagement: $500-$2,000/month for strategic participation in forums, Q&A sites, and social platforms.
Total Monthly Investment: $2,000-$8,000 for comprehensive GEO, or $300-$1,000 for basic DIY efforts.
Combined Strategy Investment
The good news: combining SEO and GEO doesn't double your costs. Much of the work overlaps (content creation, technical optimization, authority building).
Realistic Combined Budget: $4,000-$18,000/month for professional services, or $800-$3,000 for DIY with tools and outsourced content.
The key is finding an agency or consultant who understands both strategies and can optimize content for both platforms simultaneously. Learn more about our GEO and SEO services.
Tools & Technology for SEO and GEO
The right tools make optimization more efficient and measurable. Here's what you need for each strategy.
Essential SEO Tools
Keyword Research: Ahrefs, SEMrush, and Moz provide comprehensive keyword data, search volume, and competition analysis.
Technical SEO: Screaming Frog crawls your site to identify technical issues. Google Search Console provides direct insights from Google.
Backlink Analysis: Ahrefs and Majestic track your backlink profile and identify link building opportunities.
Rank Tracking: SEMrush, Ahrefs, and SERPWatcher monitor your keyword rankings over time.
Content Optimization: Clearscope and Surfer SEO analyze top-ranking content and provide optimization recommendations.
Essential GEO Tools
AI Visibility Tracking: Profound monitors your brand mentions across AI platforms like ChatGPT and Perplexity.
Schema Markup: Google's Structured Data Markup Helper and Schema.org documentation guide implementation.
Content Structuring: Frase and MarketMuse help create question-answer formatted content optimized for AI extraction.
Entity Recognition: Google's Natural Language API identifies entities in your content and suggests improvements.
AI Testing: Manually testing your brand queries in ChatGPT, Perplexity, and Google AI Overviews remains essential for tracking GEO performance.
Combined Strategy Tools
Google Analytics 4: Tracks traffic from all sources, including referrals from AI platforms.
Google Search Console: Monitors traditional search performance and AI Overview appearances.
Content Management Systems: WordPress, Webflow, or custom CMS with schema markup plugins simplify implementation.
How to Implement SEO and GEO Together
The most effective approach combines both strategies from the start. Here's a practical roadmap for implementation.
Phase 1: Foundation (Weeks 1-4)
Week 1: Conduct comprehensive keyword research covering both traditional search terms and question-based queries. Identify topics where you can demonstrate expertise.
Week 2: Audit your existing content for technical SEO issues (speed, mobile-friendliness, crawlability) and GEO opportunities (structure, schema, clarity).
Week 3: Implement schema markup on your most important pages (Article, FAQ, HowTo, Organization). Fix critical technical issues.
Week 4: Create a content calendar that balances SEO-focused pages (targeting rankings) and GEO-focused content (targeting AI citations).
Phase 2: Content Creation (Weeks 5-12)
Weeks 5-8: Publish 4-8 comprehensive guides that target both SEO keywords and GEO question formats. Include clear definitions, structured headings, and FAQ sections.
Weeks 9-12: Begin link building outreach for SEO while simultaneously distributing content to community platforms (Reddit, Quora, industry forums) for GEO visibility.
Phase 3: Optimization (Weeks 13-20)
Weeks 13-16: Monitor performance in both Google Search Console (SEO) and AI platforms (GEO). Identify which content performs well in each channel.
Weeks 17-20: Double down on successful content formats. Expand high-performing articles, create supporting content, and build internal linking structures.
Phase 4: Scaling (Weeks 21+)
Ongoing: Maintain consistent content production (2-4 pieces per month). Update existing content quarterly. Monitor both SEO rankings and AI citations monthly.
Quarterly Reviews: Assess which strategies deliver the best ROI. Adjust resource allocation between SEO and GEO based on results.

90-day implementation roadmap for combined GEO and SEO strategy
Measuring Success: SEO and GEO Metrics
You can't improve what you don't measure. Here's how to track performance for both strategies.
Key SEO Metrics
Keyword Rankings: Track positions for target keywords weekly. Focus on top 10 rankings, as positions 1-10 capture 95% of clicks.
Organic Traffic: Monitor monthly organic sessions in Google Analytics. Look for consistent month-over-month growth.
Click-Through Rate (CTR): Measure CTR in Google Search Console. Optimize titles and descriptions for pages with high impressions but low CTR.
Backlink Growth: Track new referring domains monthly. Quality matters more than quantity—prioritize links from high-authority sites.
Conversion Rate: Measure how organic traffic converts to leads or sales. This is the ultimate measure of SEO ROI.
Key GEO Metrics
AI Citation Frequency: Manually test 20-30 relevant queries in ChatGPT and Perplexity monthly. Track how often your brand is cited.
Brand Mention Volume: Monitor mentions of your brand across AI platforms. Use tools like Profound to automate tracking.
AI Overview Appearances: Track how often your content appears in Google AI Overviews using Search Console.
Citation Quality: Assess whether AI platforms cite you as a primary source or secondary reference. Primary citations carry more authority.
Topic Coverage: Measure how many topic areas you're cited for. Broader coverage indicates stronger authority.
Combined KPI Dashboard
Create a monthly dashboard that tracks both SEO and GEO metrics side-by-side. This helps you understand the relationship between traditional search performance and AI visibility.
Primary KPIs: Total organic traffic, AI citation count, keyword rankings (top 10), conversion rate, and brand mention volume.
Secondary KPIs: Backlink growth, content publication rate, technical health score, and engagement metrics (time on page, bounce rate).
Common Mistakes to Avoid
Learning from common pitfalls saves time and resources. Here are the mistakes to avoid with SEO, GEO, and combined strategies.
SEO Mistakes
Keyword Stuffing: Forcing keywords unnaturally into content hurts readability and triggers spam filters. Write for humans first, search engines second.
Ignoring Technical Issues: Slow load times, mobile problems, and crawl errors undermine all other SEO efforts. Fix technical foundations first.
Buying Backlinks: Purchased links from low-quality sites can trigger Google penalties. Focus on earning links through quality content and outreach.
Neglecting Content Updates: Publishing content once and never updating it means declining rankings over time. Refresh content quarterly.
GEO Mistakes
Over-Optimizing for AI: Writing in an unnatural, overly structured style for AI systems makes content unreadable for humans. Balance is essential.
Ignoring Author Credentials: AI platforms prioritize content from recognized experts. Anonymous or poorly-attributed content gets cited less frequently.
Siloed Content: Keeping all content on your website limits GEO visibility. Distribute expertise across platforms AI systems draw from.
No Measurement Strategy: Failing to track AI citations means you can't assess what's working. Implement manual testing or use tracking tools.
Integration Mistakes
Choosing One Over the Other: Focusing exclusively on SEO or GEO means missing half your potential audience. Both strategies are necessary.
Separate Content Strategies: Creating different content for SEO and GEO is inefficient. Optimize each piece for both platforms from the start.
Unrealistic Timelines: Expecting immediate results from either strategy leads to premature abandonment. Plan for 3-6 month timelines.
The Future of GEO and SEO (2026-2027)
Understanding where these strategies are heading helps you prepare and adapt early.
AI Search Will Continue Growing
ChatGPT now processes over 2.5 billion queries daily. Perplexity has grown to 10 million monthly users. Google AI Overviews appear on 60% of search results.
This trend will accelerate. By late 2026, we expect 70-80% of informational searches to be answered directly by AI, without users clicking through to websites.
Zero-Click Searches Will Dominate
Nearly 60% of searches already end without a click. As AI answers improve, this percentage will increase. Businesses must adapt by focusing on brand authority and thought leadership, not just traffic.
The value shifts from "how many people visit my site" to "how many people recognize my brand as the authority."
SEO Won't Die, But Will Evolve
Traditional SEO will remain important for transactional searches, local queries, and e-commerce. But informational SEO will increasingly overlap with GEO.
The distinction between "ranking in Google" and "being cited by AI" will blur as Google integrates more AI features into search results.
New Platforms Will Emerge
Beyond ChatGPT and Perplexity, new AI search platforms will launch. Each will have slightly different algorithms and citation preferences.
The businesses that succeed will be those with strong foundational content that performs well across all platforms, not just one.
Measurement Tools Will Mature
GEO measurement is currently manual and time-consuming. By 2026-2027, expect robust tools that track AI citations automatically, similar to how we track keyword rankings today.
Early adopters of these tools will have a significant advantage in optimizing for AI visibility.
How to Prepare
Invest in both strategies now. Don't wait until GEO is fully mature. Early movers will establish authority that's difficult for late adopters to overcome.
Build genuine expertise. AI platforms will increasingly favor content from recognized experts with verifiable credentials and track records.
Focus on quality over quantity. One comprehensive, authoritative piece performs better than ten shallow articles in both SEO and GEO.
Stay adaptable. The landscape will continue evolving. Businesses that can quickly adapt to new platforms and algorithm changes will thrive.
Frequently Asked Questions
What is the main difference between GEO and SEO?
SEO focuses on ranking your website in traditional search engine results pages to drive traffic, while GEO focuses on getting your content cited in AI-generated answers from platforms like ChatGPT, Perplexity, and Google AI Overviews. SEO delivers website links; GEO delivers direct answers with citations.
Do I need GEO if I already have strong SEO?
Yes. Strong SEO rankings don't guarantee visibility in AI-generated answers. As 60% of searches now end without a click, being cited by AI platforms is essential for maintaining brand visibility and authority, even if your SEO performance is excellent.
Does GEO replace SEO?
No. GEO complements SEO rather than replacing it. SEO remains crucial for driving website traffic, especially for transactional searches, local queries, and e-commerce. GEO adds an additional layer of visibility in AI-powered search, but both strategies are necessary for comprehensive coverage.
How long does it take to see results from GEO?
GEO typically shows results faster than SEO, with initial AI citations appearing in 1-3 months for well-structured, authoritative content. This is faster than SEO's typical 3-6 month timeline because AI platforms don't rely as heavily on historical authority signals like backlinks.
What metrics measure GEO success?
Key GEO metrics include AI citation frequency (how often your brand is cited), brand mention volume across AI platforms, AI Overview appearances in Google, citation quality (primary vs secondary source), and topic coverage breadth. Tools like Profound help automate this tracking.
How much does GEO cost compared to SEO?
Professional GEO services typically cost $1,500-$5,000/month, compared to $2,000-$10,000/month for SEO. However, combining both strategies doesn't double costs since much of the work overlaps. A combined strategy typically costs $4,000-$18,000/month for professional services.
Can I do GEO myself or do I need an agency?
Basic GEO can be done in-house if you have content creation capabilities and understand structured data implementation. However, comprehensive GEO strategy, measurement, and optimization typically benefit from specialized expertise. Many businesses start with DIY efforts and scale to agency support as they see results.
Which industries benefit most from GEO?
SaaS companies, B2B professional services, healthcare, finance, and education see particularly strong GEO benefits because their audiences frequently ask informational questions that AI platforms answer. E-commerce and local businesses still benefit but should maintain stronger SEO focus for transactional queries.
How do I start with GEO if I already have SEO content?
Begin by restructuring your best-performing SEO content with clear headings, FAQ sections, and schema markup. Add question-based subheadings and concise definitions. Implement structured data on key pages. Then test your brand queries in ChatGPT and Perplexity to establish a baseline for measurement.
Will AI search completely replace traditional search engines?
No. While AI search is growing rapidly, traditional search engines will remain important for transactional queries, local searches, and situations where users want to compare multiple options. The future is a hybrid model where users choose between traditional search and AI answers based on their specific needs.
Conclusion: Combining GEO and SEO for Maximum Visibility
The GEO vs SEO debate misses the point. These aren't competing strategies—they're complementary approaches that together create comprehensive search visibility.
SEO remains essential for driving website traffic, capturing transactional searches, and building long-term domain authority. It's the foundation that supports all other digital marketing efforts.
GEO is the new frontier, ensuring your brand appears in AI-generated answers that increasingly dominate informational searches. It builds thought leadership and authority in ways traditional SEO cannot.
Together, they create a complete strategy that captures attention across traditional search engines and AI-powered platforms. Businesses that master both will dominate their markets in 2026 and beyond.
The opportunity is clear: invest in both strategies now, before your competitors establish unassailable authority. Start with a strong SEO foundation, layer on GEO optimization, and measure performance across both channels.
The businesses that adapt early will be the ones AI engines cite as authorities. The ones that wait will struggle to catch up.
Ready to Dominate Both SEO and GEO?
AI Site Optimization specializes in combined SEO and GEO strategies that maximize your visibility across traditional search engines and AI platforms. We help businesses get found on Google AND cited by ChatGPT, Perplexity, and AI Overviews.
Related Articles
What is Generative Engine Optimization (GEO)?
Complete guide to GEO and how to get cited by ChatGPT, Perplexity, and Google AI Overviews.
How Generative Engine Optimization Works
Technical deep-dive into the 5-stage GEO process and ranking factors for AI search visibility.
Best Agencies for AI-Powered Generative Engine Optimization
Comprehensive comparison of top GEO agencies with pricing, services, and proven results.