How Generative Engine Optimization Works: Complete Technical Guide
The digital marketing landscape has undergone a seismic shift.
With 800 million weekly active users now using ChatGPT and AI-powered search handling over 2.5 billion queries daily, traditional SEO strategies alone are no longer sufficient.
Understanding how Generative Engine Optimization (GEO) actually worksâfrom the technical mechanics to the ranking algorithmsâhas become essential for businesses that want to remain visible in the age of AI search.
What You'll Learn:
- The fundamental difference between traditional search and AI-powered search engines
- The 5-stage process that determines which sources get cited by AI engines
- Technical mechanics: NLP, semantic search, and retrieval-augmented generation
- Key ranking factors that AI platforms prioritize when selecting sources
- Real-world examples of how pages get cited in AI responses
- Practical implementation strategies to improve your AI visibility
The Fundamental Difference: How AI Search Works vs. Traditional Search
Before diving into the mechanics of GEO, it's crucial to understand why AI-powered search engines operate fundamentally differently from traditional search engines like Google or Bing. This distinction shapes every aspect of how you should approach optimization.
Traditional Search: The Link-Based Model
Traditional search engines follow a well-established four-stage process that has remained largely unchanged since the early 2000s.
First, automated crawlers (often called "spiders" or "bots") systematically browse the web, discovering and downloading web pages. Second, these pages are indexedâtheir content is analyzed, categorized, and stored in massive databases. Third, when a user submits a query, the search engine ranks indexed pages based on hundreds of factors including keyword relevance, backlink authority, page speed, and user engagement signals. Finally, the engine displays a list of ten blue links on the search results page, ordered by perceived relevance.
The user's journey doesn't end there. After reviewing the search results page, users must click through to individual websites, read multiple pages, compare information across sources, and synthesize their own conclusions. The search engine's role is purely to connect users with potentially relevant pagesânot to provide direct answers.
AI Search: The Synthesis-Based Model
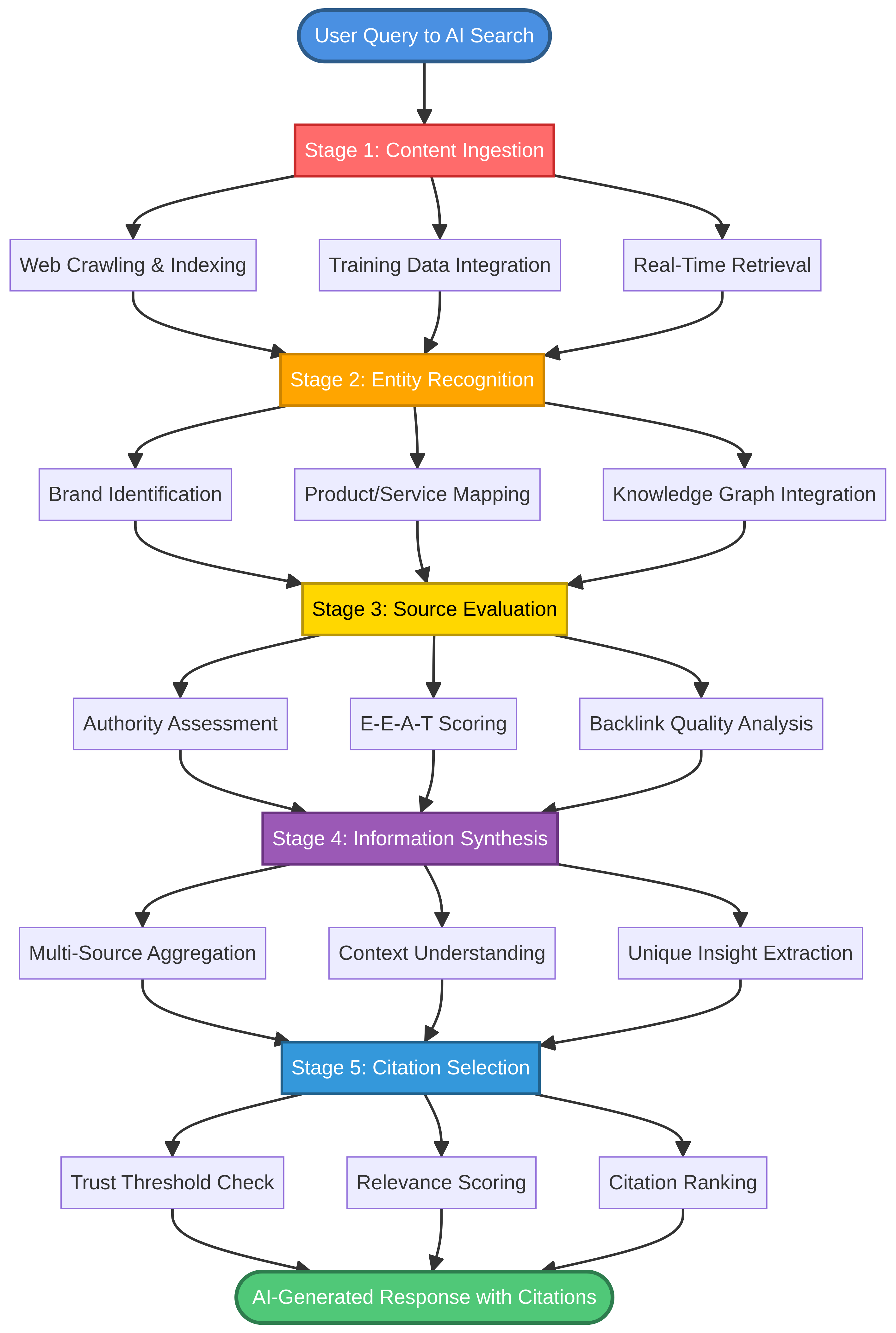
AI-powered search engines like ChatGPT, Perplexity AI, Google Gemini, and Microsoft Copilot operate on an entirely different paradigm. Instead of simply ranking and displaying links, these systems generate original, conversational responses by synthesizing information from multiple sources. The process involves six distinct stages that fundamentally change the optimization landscape.
When a user submits a query to an AI search engine, the system first analyzes the query to understand not just the keywords, but the underlying intent, context, and what type of answer would be most helpful. Next, the AI retrieves relevant information from both its training data (knowledge acquired during model training) and real-time web searches. The system then evaluates each potential source for credibility, relevance, and reliability using sophisticated authority signals. In the fourth stage, the AI synthesizes information from multiple sources, combining facts, perspectives, and insights to create a comprehensive understanding. The system then generates natural language text that directly answers the query in a conversational tone. Finally, the AI selects which sources to citeâtypically three to fiveâbased on their contribution to the answer and their trustworthiness.

Why This Changes Everything for Optimization
This fundamental difference has profound implications for digital marketing strategy. In traditional SEO, the goal is to rank in the top ten results for specific keywords. In GEO, the goal is to be among the three to five sources that an AI engine cites when generating responses. Traditional SEO focuses on optimizing individual pages for specific search queries. GEO requires building comprehensive topical authority that makes your brand the natural choice across related queries. Traditional search drives click-through traffic to your website. AI search often provides zero-click answers, but builds brand awareness and establishes thought leadership. Traditional SEO competes for ten positions on page one. GEO competes for a much smaller number of citation slots, making authority and trust even more critical.
The shift from link-based to synthesis-based search represents the most significant change in information discovery since the invention of the search engine itself. Understanding this distinction is the foundation for everything that follows.
The 5-Stage GEO Process: How AI Engines Select Sources
Now that we understand the fundamental difference between traditional and AI search, let's examine the detailed mechanics of how AI engines actually select which sources to cite. This five-stage process determines whether your content appears in AI-generated responses or remains invisible.

Stage 1: Content Ingestion
Content ingestion is the foundational stage where AI models consume and process web content. Unlike traditional search engines that simply index text, AI systems need to deeply understand content semantics, context, and relationships. This happens through three primary mechanisms that work in parallel.
Web crawling and indexing forms the first mechanism. AI platforms continuously crawl the web using sophisticated bots that discover, download, and analyze web pages. However, unlike traditional crawlers that focus primarily on text and links, AI crawlers also analyze content structure, semantic relationships, entity mentions, and contextual signals. They prioritize fresh content, authoritative domains, and pages with clear topical focus.
Training data integration represents the second mechanism. Large language models are trained on massive datasets that include web pages, books, academic papers, and other text sources. Content that was part of the training data has a higher likelihood of influencing AI responses, though this advantage diminishes as models increasingly rely on real-time retrieval. The training data cutoff date varies by modelâChatGPT-4's knowledge extends to April 2023 for its base model, though newer versions incorporate more recent data through retrieval mechanisms.
Real-time retrieval forms the third and increasingly important mechanism. Modern AI search engines like ChatGPT Search and Perplexity AI perform live web searches when generating responses, allowing them to access and cite current information. This real-time component means that even brand-new content can be cited if it's highly relevant and authoritative. The retrieval process uses semantic search algorithms that match user queries with content based on meaning rather than exact keyword matches.
What makes content "ingestible" by AI systems? Several factors increase the likelihood that your content will be properly understood and indexed. Clear semantic structure using proper HTML tags (H1, H2, H3, etc.) helps AI systems understand content hierarchy and relationships. Structured data markup using Schema.org vocabulary provides explicit signals about entities, relationships, and content types. Clean, accessible HTML without excessive JavaScript dependencies ensures crawlers can access your content. Comprehensive topic coverage that addresses questions thoroughly rather than superficially signals expertise. Original insights, data, or perspectives that add unique value to the information ecosystem make your content more valuable for citation.
Stage 2: Entity Recognition
Entity recognition is the process by which AI systems identify and understand specific entitiesâbrands, products, people, places, organizations, and conceptsâmentioned in content. This stage is critical because AI engines don't just cite generic information; they cite specific, recognized entities that have established authority in their domains.
Brand identification represents the first component of entity recognition. AI systems maintain knowledge graphsâvast databases of entities and their relationshipsâthat help them recognize brands and understand their characteristics. When your brand is consistently mentioned across authoritative sources, appears in structured databases like Wikipedia or Crunchbase, has clear entity definitions through Schema.org markup, and maintains consistent NAP (Name, Address, Phone) information across the web, it becomes a recognized entity that AI systems can confidently cite.
Product and service mapping forms the second component. AI engines need to understand not just that your brand exists, but what products or services you offer, how they relate to user needs, and how they compare to alternatives. This understanding develops through consistent product descriptions across your website and external sources, structured product data using Product schema markup, reviews and mentions on authoritative platforms, and clear categorization within industry taxonomies.
Knowledge graph integration represents the third component. Major AI platforms leverage knowledge graphs from sources like Google's Knowledge Graph, Wikidata, and proprietary databases to understand entity relationships. Getting your brand and products included in these knowledge graphs significantly increases citation likelihood. This happens through Wikipedia presence (even a stub article helps), Wikidata entries with proper relationships defined, mentions in authoritative industry publications, and consistent entity information across multiple trusted sources.
Building entity authority requires a strategic approach. Create and maintain a comprehensive Wikipedia article for your brand, ensuring it meets Wikipedia's notability guidelines. Claim and optimize your Google Business Profile, Crunchbase listing, and other authoritative directory profiles. Implement comprehensive Schema.org markup across your website, including Organization, Product, Service, Person, and Article schemas. Build consistent brand mentions across authoritative publications in your industry. Establish clear relationships between your brand and related entities (founders, products, industry categories) through structured data.
Stage 3: Source Evaluation
Source evaluation is perhaps the most critical stage in the GEO process. Even if your content is ingested and your entities are recognized, AI systems must determine whether your source is trustworthy enough to cite. This evaluation happens through sophisticated algorithms that assess multiple authority signals simultaneously.
Authority assessment forms the foundation of source evaluation. AI engines evaluate domain authority through several lenses. Domain age and history matterâestablished domains with long track records of quality content receive higher trust scores than new domains. Backlink profiles are analyzed not just for quantity, but for quality, diversity, and relevance of linking domains. Traffic patterns and user engagement signals indicate whether real users find your content valuable. Technical excellence including HTTPS security, fast loading times, mobile optimization, and accessibility compliance signals professionalism and reliability.
E-E-A-T scoring represents Google's framework for evaluating content quality, and AI engines use similar principles. Experience refers to first-hand, practical experience with the topicâproduct reviews from actual users, case studies from practitioners, and research from those directly involved in the field carry more weight. Expertise means demonstrated knowledge and credentials in the subject areaâauthor bios highlighting relevant qualifications, citations of published research, and recognition by industry peers all contribute to expertise signals. Authoritativeness reflects your standing in your industryâmentions in major publications, speaking engagements, awards, and recognition from authoritative bodies establish authority. Trustworthiness encompasses accuracy, transparency, and ethical practicesâfact-checking, clear sourcing, transparent business practices, and positive reputation all build trust.
Backlink quality analysis goes beyond simple link counting. AI systems evaluate the relevance of linking domains to your topic area, the authority of linking domains themselves, the context in which links appear (editorial content vs. paid placements), the diversity of linking domains (many unique domains vs. multiple links from few domains), and the freshness of backlinks (recent links signal ongoing relevance).
| Authority Signal | What AI Engines Evaluate | Impact Level |
|---|---|---|
| Domain Authority | Age, backlink profile, traffic patterns, technical excellence | đ´ Critical |
| Author Expertise | Credentials, published work, industry recognition | đ High |
| Content Freshness | Publication date, update frequency, current data | đĄ Medium |
| Backlink Quality | Relevance, authority, diversity of linking domains | đ´ Critical |
| User Engagement | Time on page, bounce rate, return visitors | đĄ Medium |
| Structured Data | Schema markup implementation, entity definitions | đ˘ Moderate |
Stage 4: Information Synthesis
Information synthesis is where AI engines demonstrate their unique capability. Rather than simply ranking sources, they combine information from multiple sources to create comprehensive, original responses. Understanding this process helps explain what makes content "citable" from an AI perspective.
Multi-source aggregation forms the first component of synthesis. When generating a response, AI systems typically retrieve information from five to fifteen sources, though they may ultimately cite only three to five. The system identifies common themes and facts across multiple sources, which increases confidence in the information's accuracy. It also identifies unique insights or perspectives that appear in only one or two sources, which may be cited if those sources are highly authoritative. The AI resolves contradictions between sources by weighing authority signals, recency, and consensus. It fills gaps in information by combining complementary sources that each cover different aspects of a topic.
Context understanding represents the second component. Modern AI systems don't just match keywords; they understand semantic relationships, user intent, and contextual nuances. This means content that addresses the underlying question comprehensively, uses natural language and conversational tone, provides relevant examples and explanations, and anticipates follow-up questions is more likely to be synthesized into responses.
Unique insight extraction forms the third component. AI systems particularly value content that offers something beyond what's already widely available. Original research and data that isn't found elsewhere, novel frameworks or methodologies for understanding topics, expert analysis that provides deeper understanding, case studies and real-world examples that illustrate concepts, and contrarian perspectives backed by solid reasoning all increase citation likelihood.
What makes content "citable" during the synthesis stage? Several characteristics stand out. Quotable definitions and explanations that can be directly referenced in AI responses are highly valuable. Clear attribution of facts and claims with proper sourcing makes it easier for AI systems to verify and cite your content. Comprehensive coverage that addresses topics thoroughly reduces the need for AI systems to look elsewhere. Logical structure and flow that makes it easy to extract specific information without losing context is crucial. Visual aids and examples that help explain complex concepts (though AI systems currently cite the text, not the images) add value.
Stage 5: Citation Selection
Citation selection is the final and most visible stageâthe moment when an AI system decides which sources to explicitly reference in its response. This is where all the previous stages culminate, and understanding the selection criteria is key to improving your citation rate.
Trust threshold checking forms the first filter in citation selection. AI systems have internal thresholds for source trustworthinessâsources below this threshold may inform the response but won't be explicitly cited. The threshold varies by query type (medical and financial queries have higher thresholds than general information queries), by platform (some AI engines are more conservative than others), and by the availability of highly authoritative sources (if many high-authority sources exist, the threshold effectively rises).
Relevance scoring represents the second filter. Even highly authoritative sources won't be cited if they're not directly relevant to the specific query. AI systems evaluate topical alignment (how closely the source addresses the specific query), information density (how much relevant information the source provides), and recency (for time-sensitive topics, recent sources are strongly preferred).
Citation ranking forms the final selection mechanism. When multiple sources pass the trust and relevance filters, AI systems rank them to determine which three to five will be explicitly cited. The ranking considers contribution to the response (sources that provided key facts or unique insights rank higher), diversity of perspectives (AI systems prefer citing sources with different viewpoints or complementary information), and source type diversity (mixing different types of sourcesâacademic papers, news articles, company websitesâis often preferred).
Why do some sources get cited while others don't? The answer lies in the intersection of all five stages. A source must be properly ingested and understood, recognized as a credible entity, pass authority evaluation thresholds, provide unique or comprehensive information during synthesis, and rank highly in the final citation selection. Missing any of these stages significantly reduces citation likelihood.

The Technical Mechanics: Under the Hood
To truly master GEO, it helps to understand the technical foundations that power AI search engines. While you don't need to be a machine learning engineer, grasping these concepts provides valuable insights into why certain optimization strategies work.
Natural Language Processing (NLP) Basics
Natural Language Processing is the branch of artificial intelligence that enables computers to understand, interpret, and generate human language. Modern AI search engines rely heavily on advanced NLP techniques that go far beyond simple keyword matching.
Tokenization and embedding form the foundation of NLP. When AI systems process text, they first break it down into tokens (words, subwords, or characters) and then convert these tokens into numerical representations called embeddings. These embeddings capture semantic meaningâwords with similar meanings have similar embeddings, even if they're spelled differently. This is why AI systems can understand that "automobile," "car," and "vehicle" are related concepts, and why they can match queries to content even when exact keywords don't appear.
Named entity recognition (NER) allows AI systems to identify and classify entities mentioned in textâpeople, organizations, locations, products, dates, and more. This capability is crucial for entity recognition (Stage 2 of the GEO process) and helps AI systems understand what your content is about at a deeper level than keyword analysis alone.
Sentiment analysis and intent classification help AI systems understand not just what text says, but the attitude, emotion, and purpose behind it. This allows them to distinguish between a product review, a technical specification, a news article, and a promotional pieceâand to select the most appropriate source type for different query intents.
Semantic Search and Vector Embeddings
Semantic search represents a fundamental shift from keyword-based to meaning-based search. Instead of matching exact words, semantic search matches meaning and context. This has profound implications for content optimization.
Vector embeddings are the technical mechanism that enables semantic search. Each piece of contentâwhether a query, a sentence, or an entire documentâis converted into a high-dimensional vector (a list of numbers) that represents its meaning. When a user submits a query, the AI system converts it into a vector and then searches for content vectors that are mathematically similar (close together in vector space). This means content can be retrieved and cited even when it uses completely different words than the query, as long as the meaning is similar.
The implications for GEO are significant. Traditional keyword optimization becomes less important than comprehensive topic coverage. Using varied vocabulary and synonyms actually helps because it creates richer semantic representations. Writing naturally and conversationally aligns with how AI systems understand language. Addressing user intent comprehensively matters more than hitting specific keyword densities.
Retrieval-Augmented Generation (RAG)
Retrieval-Augmented Generation is the technical architecture that powers most modern AI search engines. Understanding RAG helps explain why real-time optimization matters and how AI systems balance training data with current information.
RAG combines two components: a retrieval system that searches for relevant information in real-time, and a generation system that creates natural language responses. When you submit a query to ChatGPT Search or Perplexity AI, the system first retrieves relevant documents from the web (using semantic search), then feeds these documents along with your query to a large language model, which generates a response informed by both its training data and the retrieved documents.
This architecture has important implications for GEO. Fresh content can be cited immediatelyâthere's no need to wait for model retraining. Real-time optimization efforts can show results within days or weeks rather than months. Content that's easily retrievable through semantic search has an advantage. Clear, well-structured content is easier for the generation system to synthesize and cite.
The RAG architecture also explains why traditional SEO and GEO are complementary. The retrieval component of RAG often uses search engine APIs or similar technology, meaning traditional SEO factors (domain authority, backlinks, technical optimization) influence which documents get retrieved. Once retrieved, GEO-specific factors (clarity, authority signals, unique insights) determine whether the content gets cited in the generated response.

Key Ranking Factors in GEO
Now that we understand the technical foundations, let's examine the specific factors that influence whether your content gets cited by AI engines. While the exact algorithms are proprietary and constantly evolving, extensive testing and analysis have revealed clear patterns in what AI systems prioritize.
Content Factors
Content quality remains paramount in GEO, but the definition of "quality" differs somewhat from traditional SEO. AI systems evaluate content through the lens of how useful it would be for generating comprehensive, accurate responses to user queries.
Clarity and structure are foundational. AI systems strongly prefer content that's well-organized with clear headings, logical flow, and explicit topic structure. Use descriptive H2 and H3 headings that clearly indicate what each section covers. Begin sections with clear topic sentences that state the main point. Use transition phrases to show relationships between ideas. Break complex topics into digestible subsections. Avoid ambiguous pronouns and unclear referencesâbe explicit about what you're discussing.
Depth and comprehensiveness matter significantly. AI systems favor content that thoroughly addresses topics over superficial coverage. This doesn't mean longer is always better, but it does mean addressing topics with appropriate depth. Answer the primary question and related sub-questions. Provide context and background information. Include relevant examples and use cases. Address common misconceptions or confusions. Anticipate and answer follow-up questions.
Originality and unique data are highly valued. While AI systems can synthesize information from multiple sources, they particularly appreciate content that offers something new. Original research and proprietary data that isn't available elsewhere are citation gold. Novel frameworks or methodologies for understanding topics stand out. Expert analysis that goes beyond surface-level information adds value. Case studies and real-world examples that illustrate concepts provide concrete evidence. Contrarian perspectives backed by solid reasoning offer alternative viewpoints that enrich AI responses.
Conversational relevance reflects how well your content matches natural language queries. AI search users typically ask questions conversationally rather than using keyword phrases. Write in a natural, conversational tone that matches how people actually speak. Address questions directly and explicitly. Use question-and-answer formats where appropriate. Include common variations of questions in your content. Provide context that helps AI systems understand when your content is relevant.
Authority Factors
Authority signals tell AI systems whether your source is trustworthy enough to cite. These factors operate at multiple levelsâdomain, author, and contentâand work together to establish overall credibility.
Domain authority encompasses the overall trustworthiness and expertise of your website. While there's no single "domain authority score" that AI engines use, they evaluate multiple signals that collectively indicate domain quality. Age and history of the domain matterâestablished domains with long track records generally receive higher trust. Backlink profiles are analyzed for quality, relevance, and diversity of linking domains. Traffic patterns and user engagement signals indicate whether real users find your site valuable. Technical excellence including security (HTTPS), performance (fast loading), mobile optimization, and accessibility compliance signals professionalism. Consistent publishing of quality content over time builds domain authority incrementally.
Author expertise is increasingly important as AI systems become more sophisticated at evaluating individual content creators. Clear author attribution with full names and credentials helps AI systems assess expertise. Author bios that highlight relevant qualifications, experience, and accomplishments provide context. Published work and citations in other authoritative sources establish credibility. Industry recognition through awards, speaking engagements, or media mentions signals expertise. Consistent authorship across multiple quality pieces builds individual author authority.
Citations from trusted sources create a virtuous cycleâbeing cited by authoritative publications increases your own authority. Mentions in major industry publications, academic citations if you publish research, references in government or educational institution content, and inclusion in authoritative directories and databases all contribute to citation authority. This is why a strategic PR and link-building approach is essential for GEO success.
Technical Factors
While content and authority are paramount, technical factors create the foundation that allows AI systems to properly access, understand, and cite your content. Technical excellence won't compensate for poor content, but technical problems can prevent great content from being cited.
Structured data markup using Schema.org vocabulary provides explicit signals to AI systems about your content's meaning and structure. Organization schema defines your brand entity, including name, logo, contact information, and social profiles. Article schema provides metadata about content including headline, author, publication date, and article body. Product and Service schemas define offerings with detailed attributes. Person schema establishes author entities with credentials and affiliations. FAQ schema explicitly marks question-and-answer content. Review and Rating schemas provide social proof and quality signals.
Page speed and performance affect both user experience and AI crawler behavior. Fast-loading pages are crawled more frequently and more thoroughly. Core Web Vitals (Largest Contentful Paint, First Input Delay, Cumulative Layout Shift) provide standardized performance metrics. Image optimization through compression and modern formats (WebP, AVIF) reduces load times. Code optimization including minification, compression, and efficient JavaScript improves performance. Content Delivery Networks (CDNs) ensure fast loading globally.
Mobile optimization is non-negotiable , as AI systems prioritize mobile-friendly content. Responsive design that adapts to different screen sizes is essential. Touch-friendly interfaces with appropriately sized buttons and links improve usability. Readable text without requiring zoom ensures accessibility. Fast mobile loading times are critical given mobile network constraints.
Semantic HTML using proper tags helps AI systems understand content structure and meaning. Proper heading hierarchy (H1 for main title, H2 for major sections, H3 for subsections) creates clear structure. Semantic tags like article, section, nav, aside, and figure provide meaning beyond generic divs. Lists (ul, ol) for enumerated items help AI systems extract structured information. Tables for tabular data enable AI systems to understand relationships. Alt text for images provides context even though AI systems primarily cite text.
Real-World Example: How a Page Gets Cited
To make the GEO process concrete, let's walk through a real-world example of how a specific page gets cited by an AI search engine. This example illustrates how all five stages work together in practice.
The Scenario
Imagine a user asks ChatGPT: "What are the best practices for reducing customer acquisition cost in B2B SaaS?" Let's trace how a hypothetical article from a marketing agency gets cited in the response.
Stage 1: Content Ingestion
The marketing agency published a comprehensive guide titled "The Complete Guide to Reducing CAC in B2B SaaS: 15 Proven Strategies" three months ago. ChatGPT's web crawler discovered the article within 48 hours through several pathways. The article was linked from the agency's homepage, which is crawled frequently due to the domain's authority. It was shared on LinkedIn and Twitter, generating social signals. It received backlinks from two industry blogs that covered the topic. The article was submitted to Google Search Console, which may have accelerated discovery.
During crawling, the AI system analyzed the article's structure, identified key entities (B2B SaaS, customer acquisition cost, specific strategies), extracted semantic meaning using NLP, and stored vector embeddings representing the content's meaning. Because the article uses clear semantic HTML, comprehensive Schema.org markup, and loads quickly, the crawling and analysis process was smooth and complete.
Stage 2: Entity Recognition
The AI system recognized several entities in the article. The marketing agency itself was identified as a recognized entity because it has a Wikipedia page, a complete Google Business Profile, consistent mentions across authoritative marketing publications, and comprehensive Organization schema markup on its website. The article's author was recognized as an entity due to a detailed author bio with credentials, previous published articles on authoritative sites, and Person schema markup. Key concepts like "customer acquisition cost," "B2B SaaS," and specific strategies were mapped to the AI's knowledge graph.
This entity recognition was crucialâit allowed the AI system to understand that this wasn't just generic content, but information from a recognized authority in the marketing space.
Stage 3: Source Evaluation
When the user's query triggered retrieval, the AI system evaluated the article's authority through multiple signals. The domain had strong authority metrics including a 10-year history, backlinks from 200+ unique domains including major marketing publications, consistent traffic patterns indicating genuine user interest, and technical excellence (HTTPS, fast loading, mobile-optimized). The content demonstrated E-E-A-T through the author's 15 years of experience in B2B SaaS marketing, citations of original research and case studies, recognition as a speaker at marketing conferences, and transparent methodology explaining how strategies were tested.
The backlink profile was particularly strong, with links from Search Engine Journal, HubSpot Blog, and several respected marketing agencies, all contextually relevant to the topic, and acquired through genuine editorial merit rather than paid placements.
Stage 4: Information Synthesis
The AI system retrieved 12 sources related to reducing CAC in B2B SaaS. During synthesis, the marketing agency's article stood out for several reasons. It provided unique data from a survey of 500 B2B SaaS companiesâinformation not available in other sources. It offered a novel framework for categorizing CAC reduction strategies (acquisition efficiency, conversion optimization, retention improvement). It included specific, actionable tactics with implementation details rather than generic advice. It provided real case studies with concrete results rather than theoretical examples.
The AI system extracted key insights from the article and combined them with complementary information from other sources to create a comprehensive response.
Stage 5: Citation Selection
In the final citation selection, the marketing agency's article ranked highly for several reasons. It passed the trust threshold easily due to strong authority signals. It had high relevance scores because it directly addressed the query with specific, actionable information. It provided unique value through original research and data. It offered comprehensive coverage that addressed multiple aspects of the question.
The AI system selected it as one of four sources to cite explicitly in the response, noting: "According to a comprehensive analysis by [Marketing Agency], B2B SaaS companies can reduce CAC by an average of 23% by implementing targeted conversion optimization strategies..."
The Result
The citation generated several valuable outcomes for the marketing agency. Brand visibility increased as thousands of users saw the agency mentioned in AI responses. Referral traffic flowed as some users clicked through to read the full article. Authority was reinforced as being cited by AI engines further established the agency's expertise. Future citations became more likely as the initial citation contributed to the agency's overall authority signals.
This example illustrates how all five stages work together. The article succeeded not because of any single factor, but because it excelled across content quality, entity recognition, authority signals, unique insights, and technical implementation.
Common Misconceptions About How GEO Works
As GEO emerges as a critical discipline, several misconceptions have developed about how it works. Clearing up these misunderstandings is important for developing effective strategies.
Myth 1: GEO Is Just SEO with Different Keywords
This is perhaps the most common and damaging misconception. While GEO and SEO share some foundational principles (quality content, authority building, technical excellence), they're fundamentally different in their goals and mechanisms. SEO optimizes for ranking in a list of links; GEO optimizes for citation in synthesized responses. SEO focuses on keyword matching and relevance signals; GEO focuses on semantic understanding and authority evaluation. SEO drives click-through traffic; GEO often provides zero-click answers but builds brand authority. SEO competes for ten positions; GEO competes for three to five citation slots.
The optimization strategies that work for each are related but distinct. Simply adding conversational keywords to SEO-optimized content won't make it GEO-effective. True GEO optimization requires rethinking content structure, depth, authority signals, and entity recognition from the ground up.
Myth 2: AI Engines Only Use Training Data
Early language models relied primarily on their training data, leading to the misconception that only content included in training datasets could influence AI responses. This is no longer true for modern AI search engines. ChatGPT Search, Perplexity AI, Google Gemini, and Microsoft Copilot all use retrieval-augmented generation, performing real-time web searches when generating responses. This means fresh content published today can be cited tomorrow if it's authoritative and relevant.
The implication is that real-time GEO optimization is both possible and necessary. You don't need to wait months or years for model retraining to see results from GEO efforts. However, training data still mattersâcontent that was part of training data may have some advantage in terms of the model's baseline understanding of topics and entities.
Myth 3: More Content Always Means More Citations
Some marketers assume that publishing large volumes of content will increase AI citation rates through sheer quantity. This is false and potentially counterproductive. AI systems prioritize quality and authority over quantity. Publishing thin, low-quality content can actually harm your domain's authority signals. A single comprehensive, authoritative piece on a topic is far more likely to be cited than ten superficial pieces.
The better strategy is focused depthâcreating comprehensive, authoritative content on topics where you have genuine expertise, rather than trying to cover everything superficially. Quality, depth, and authority matter far more than content volume.
Myth 4: Technical Optimization Doesn't Matter for AI
Some content creators assume that because AI systems understand natural language, technical factors like structured data, semantic HTML, and page speed don't matter. This is incorrect. Technical optimization creates the foundation that allows AI systems to properly access, understand, and cite your content. Structured data provides explicit signals about entities and relationships. Semantic HTML helps AI systems understand content structure. Page speed affects crawl frequency and depth. Mobile optimization is essential given the prevalence of mobile AI search.
While technical optimization alone won't get you cited, technical problems can prevent great content from being properly understood and cited. Think of technical optimization as necessary but not sufficientâyou need both great content and solid technical implementation.
Measuring GEO Performance
Unlike traditional SEO where rankings and traffic are easily measurable, GEO performance requires new metrics and measurement approaches. Understanding how to track your AI visibility is essential for optimizing your strategy.
Tracking AI Citations
The most direct measure of GEO success is how often your brand, content, or website is cited in AI-generated responses. Several approaches can help you track this. Manual testing involves regularly querying AI platforms with relevant queries and noting when your brand appears. Create a list of 20-30 queries relevant to your business, test them monthly across ChatGPT, Perplexity, Google AI, and Microsoft Copilot, and document when and how your brand is cited. Automated monitoring tools are emerging that track brand mentions in AI responses, though this is still an evolving space. Brand monitoring services are beginning to add AI citation tracking to their offerings.
Share of Voice Metrics
Share of voice measures what percentage of relevant AI responses mention your brand compared to competitors. Calculate this by identifying your top 5-10 competitors, testing the same set of queries across all brands, and calculating what percentage of citations go to your brand versus competitors. Track this over time to measure whether your share is growing. A growing share of voice indicates your GEO efforts are working, even if absolute citation numbers are hard to quantify.
Referral Traffic from AI Platforms
While many AI searches result in zero-click answers, some users do click through to cited sources. Track this in Google Analytics or your analytics platform of choice. Look for referral traffic from ChatGPT (chat.openai.com), Perplexity (perplexity.ai), Google AI, and Microsoft Copilot. Monitor trends in AI referral traffic over time. Compare AI referral traffic to traditional search traffic. High-quality AI referral traffic often has better engagement metrics (longer sessions, lower bounce rates) because users are already pre-qualified by the AI's response.
Brand Mention Monitoring
Beyond direct citations, track how often your brand is mentioned across the web, as these mentions contribute to entity recognition and authority signals. Use tools like Google Alerts, Mention, or Brand24 to track brand mentions. Monitor mentions on social media platforms. Track backlink acquisition using tools like Ahrefs or SEMrush. Pay attention to mentions in authoritative publications, as these carry more weight for AI systems.
While GEO measurement is less mature than SEO measurement, these metrics provide a reasonable framework for tracking progress and optimizing your strategy over time.
Getting Started: Practical Implementation
Understanding how GEO works is valuable, but the real question is: how do you actually implement these insights? Here's a practical framework for getting started with GEO optimization.
Step 1: Audit Your Current Content
Begin by assessing your existing content through a GEO lens. Identify your most important pages and topicsâthose most relevant to your business goals. Evaluate each piece for GEO factors including clarity and structure, depth and comprehensiveness, unique insights or data, authority signals (author credentials, citations), technical implementation (structured data, semantic HTML), and entity recognition (are your brand and key concepts clearly defined?). Create a prioritized list of content that needs improvement or expansion.
Step 2: Optimize for Entity Recognition
Ensure AI systems can properly recognize and understand your brand and offerings. Implement comprehensive Schema.org markup across your site, particularly Organization, Product, Service, Person, and Article schemas. Create or improve your Wikipedia presence if you meet notability guidelines. Claim and optimize your Google Business Profile and other authoritative directory listings. Build consistent brand mentions across authoritative publications in your industry. Establish clear relationships between your brand and related entities through structured data.
Step 3: Build Authoritative Backlinks
Authority signals are critical for GEO success. Develop a strategic link-building approach focused on quality over quantity. Create genuinely valuable content that naturally attracts linksâoriginal research, comprehensive guides, unique data. Pursue guest posting opportunities on authoritative industry publications. Build relationships with journalists and industry influencers. Seek mentions in industry roundups and resource lists. Focus on relevanceâlinks from topically relevant sites matter more than generic high-authority links.
If you need professional help with GEO strategy and implementation, explore our GEO services designed specifically for businesses looking to improve their AI search visibility.
Step 4: Create GEO-Optimized Content
Develop new content specifically optimized for AI citation. Choose topics where you have genuine expertise and can provide unique value. Structure content with clear headings, logical flow, and semantic HTML. Provide comprehensive coverage that addresses topics thoroughly. Include original insights, data, or perspectives that aren't available elsewhere. Write in a natural, conversational tone that matches how people ask questions. Anticipate and answer related questions users might have. Implement proper structured data markup for all new content.
Step 5: Monitor and Iterate
GEO is an ongoing process, not a one-time project. Establish a regular testing schedule to check AI citations for relevant queries. Track your share of voice compared to competitors. Monitor referral traffic from AI platforms. Pay attention to which types of content get cited most often. Continuously refine your approach based on what's working. Stay informed about changes in AI search platforms and adjust your strategy accordingly.
For a detailed analysis of your current AI visibility and personalized recommendations, consider requesting a free AI visibility audit from our team.
Conclusion
Understanding how generative engine optimization worksâfrom the five-stage citation process to the technical mechanics of NLP and RAGâprovides a crucial foundation for succeeding in the age of AI search. The shift from link-based to synthesis-based search represents the most significant change in information discovery since the invention of the search engine itself, and businesses that understand and adapt to this change will have a significant competitive advantage.
The key insights to remember are that AI search operates fundamentally differently from traditional search, prioritizing synthesis over ranking and citations over clicks. The five-stage GEO processâcontent ingestion, entity recognition, source evaluation, information synthesis, and citation selectionâdetermines which sources get cited. Authority signals, unique insights, and technical excellence all matter, but they work together rather than in isolation. Real-time optimization is possible thanks to retrieval-augmented generation. Measurement requires new metrics focused on citations, share of voice, and brand mentions rather than just rankings and traffic.
As AI search continues to evolve and growâwith 800 million weekly ChatGPT users and billions of daily AI queriesâunderstanding these mechanics becomes increasingly critical. The businesses that invest in GEO now, building the authority signals, entity recognition, and content quality that AI systems prioritize, will be the ones that remain visible as search behavior continues to shift toward AI platforms.
The future of search is here, and it's powered by AI. Understanding how it works is the first step toward thriving in this new landscape. For more insights on optimizing for AI search, explore our complete guide to Generative Engine Optimization.
Ready to Improve Your AI Search Visibility?
Understanding how GEO works is the foundation. Implementing it effectively requires expertise, strategy, and ongoing optimization. Our team specializes in helping businesses get cited by ChatGPT, Perplexity, and other AI platforms.
References
- [1] OpenAI. (2026). "ChatGPT Search: Technical Overview." https://openai.com/index/chatgpt-search/
- [2] Stanford NLP Group. (2024). "Natural Language Processing with Deep Learning." https://web.stanford.edu/class/cs224n/